Les implexes en généalogie
Que sont les implexes en généalogie ?
Le terme “implexe” est utilisé pour décrire une situation dans laquelle un individu est un ancêtre commun à plusieurs branches d’un arbre généalogique. Cela se produit lorsque deux personnes apparentées se marient et ont des descendants.
En conséquence, l’individu commun apparaît plusieurs fois dans l’arbre généalogique de la personne, d’où le terme “implexe” qui signifie “entrelacé” ou “tissé ensemble”.
Imaginez que votre arbre généalogique ressemble à une forêt luxuriante avec des branches s’étendant dans toutes les directions. Au fil des générations, les branches de cet arbre se croisent parfois de manière surprenante, créant des “implexes”.
Les implexes en généalogie sont un peu comme des nœuds dans la trame complexe de votre histoire familiale. Ils se produisent pour diverses raisons, notamment les mariages entre cousins éloignés, notamment parmi les populations vivant dans des régions isolées, ou simplement à cause du hasard. Les implexes sont un rappel fascinant que nous sommes tous liés d’une manière ou d’une autre.
L’implexe dans les registres
Il est souvent facile de repérer l’existence d’implexe en lisant les actes de mariages de vos aïeuls. En feuilletant les registres, vous tombez de temps en temps sur un acte de mariage qui mention une dispense pour parentalité ou consanguinité.
C’est un bon indice de cas d’implexe aux générations ascendantes. Dans notre 1ᵉʳ exemple, le couple a un arrière-grand-parent en commun. Dans l’exemple 2, c’est un trisaïeul qu’ils partagent. Voici l’occasion de poursuivre les recherches !
Notez que ce genre de mentions ne sont faites qu’en cas de dispenses nécessaires, mais les implexes peuvent se cacher partout.
L’implexe pas si complexe
Comme nous venons de le voir, un implexe désigne un ancêtre commun à plusieurs lignées d’un individu, mais un implexe est également le rapport entre le nombre théorique et le nombre réel de vos ancêtres.
De ce fait, nous pouvons calculer le taux d’implexe à une génération n, c’est-à-dire le pourcentage de doublon et l’indice d’implexe, c’est-à-dire l’importance de la consanguinité.
Cas d’implexe dans un arbre généalogique
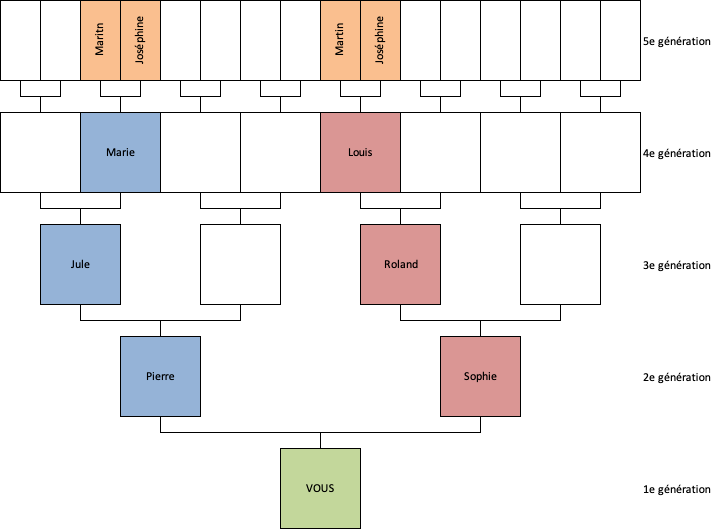
Maintenant, un peu d’imagination et partons de votre généalogie fictive suivante :
Lors de vos recherches, vous avez découvert que Martin et Joséphine sont les arrières grands-parents de Pierre, votre père, mais aussi ceux de Sophie, votre mère. Vous êtes en face d’un cas classique d’implexe. Martin et Joséphine se retrouvent à plusieurs reprises dans l’arbre généalogique, créant un nœud. Ils sont des ancêtres communs du côté paternel (lignée bleue) et du côté maternel (lignée rose).
Vous avez maintenant un implexe. À la 5ᵉ génération (vos trisaïeuls) vous devriez avoir 16 individus distincts, mais avec la présence de ce couple sur deux branches différentes, ce chiffre est ramené à 14.
Nombre d’ancêtres sur une génération
Vous avez 2 parents, 4 grands-parents, 8 arrière-grands-parents, etc., etc. Le nombre d’individus d’une lignée double à chaque génération. À la 8ᵉ génération, soit aux alentours de la deuxième moitié du XVIIe siècle, vous auriez donc 128 aïeux théoriques vivants.
Comment calculer le nombre théorique d’ancêtres vivant à une génération n ?
Pour calculer le nombre théorique d’individus à une génération donnée, le calcul est simple. La génération G1 c’est vous = 1 individu, partir de la génération G2, celle de vos parents, nous avons 2 individus par génération. On multiplie 2 autant de fois que de génération, soit 2x2x2x2x2… ; plus simplement 2 puissance n (2n), n étant le numéro de la génération observée.
Soit pour la 8ᵉ génération, on a la formule : 28 = 256 individus. Attention, rappelez-vous qu’à G1, il n’y a que vous, donc 256 – 1 = 255 individus au total dans votre arbre (vous et vos ascendants).
Oui, mais alors combien d’ancêtres avez-vous à une génération n ? À partir de notre calcul précédent, il faut uniquement diviser le résultat par 2 pour isoler le nombre théorique d’ascendants vivants à une génération n.
Dans notre exemple : 28/2 : 128. À la 8ᵉ génération, on attend 128 individus différents.
Aller, je suis sympathique, voici un petit tableau pour vous y retrouver sur les 15 premières générations :
| Génération | Lien de parenté | Nombre d’individus | Nombre total d’individus |
| G1 | De cujus (vous) | 1 | 1 |
| G2 | Parents | 2 | 3 |
| G3 | Grands-parents (aïeuls) | 4 | 7 |
| G4 | arrière-grands-parents (bisaïeule) | 8 | 15 |
| G5 | Trisaïeuls | 16 | 31 |
| G6 | Quadrisaïeuls | 32 | 63 |
| G7 | Quinquisaïeuls | 64 | 127 |
| G8 | 128 | 255 | |
| G9 | 256 | 511 | |
| G10 | 512 | 1 023 | |
| G11 | 1 024 | 2 047 | |
| G12 | 2 048 | 4 095 | |
| G13 | 4 096 | 8 191 | |
| G14 | 8 192 | 16 383 | |
| G15 | 16 384 | 32 767 |
Taux et indice d’implexe
Calculons le taux d’implexe
Dans notre exemple, la génération des trisaïeuls est la 5ᵉ génération, soit G5, soit 2x2x2x2x2 = 25 = 32 à partir du couple de nos parents. 32/2 = 16. Il y a 16 individus théoriques différents à la 5ᵉ génération.
Suivant la formule :

Dans notre cas : (16-14)/16 = 0,125. On multiplie par 100 pour l’exprimer en pourcentage, on a donc un taux d’implexe de 12,5 % à la 5ᵉ génération.
Le taux d’implexe nous donne un aperçu du nombre de doublons à une génération n. Un taux élevé indique un nombre d’unions important entre ancêtres de même lignée.
Calculons maintenant l’indice de consanguinité avec la formule :

Ici : 14/16 = 0,875 (l’indice est un nombre entre 0 et 1)
Un indice d’implexe faible est la conséquence d’une forte consanguinité et d’un nombre de mariages entre individus apparentés important.
L’impact des implexes en généalogie
Comme nous l’avons vu dans l’article Du trône à la ferme : notre ascendance Carolingienne, le nombre d’ascendants augmente considérablement au fur et à mesure que l’on remonte notre arbre. 16 384 sous Henri IV, plus de 1 000 milliards à l’époque de Charlemagne. C’est un chiffre astronomique et impossible ! Rappelons qu’à l’aube du IXe siècle, la population estimée du territoire français actuel est d’environ 8 millions d’âmes. Mais alors où sont-ils tous passés ?
Plus nous remontons les générations, plus nous sommes en face d’implexes de plus en plus nombreux, réduisant ainsi considérablement le nombre réel de nos ascendants.
À titre d’exemple, dans mon arbre, je me retrouve avec un taux d’implexe de 1,6 % à la 9ᵉ génération et monte 5,65 % à la 13ᵉ génération. Je vous citerai également le cas du roi espagnol Alphonse XIII, qui présente un taux de plus de 89 % d’implexes à la 11ᵉ génération de ses ascendants, soit 111 ancêtres différents sur les 1024 attendues.
Un autre avantage, et pas des moindres, un fort taux d’implexe est autant d’individus dont on peut faire l’économie de la recherche !
En conclusion
- Un implexe est la présence d’un individu à l’origine de plusieurs lignées d’un arbre généalogique.
- Un implexe est aussi le rapport entre le nombre théorique d’ascendants et le nombre réel d’ascendants. Le taux d’implexe.
- L’indice d’implexe donne une indication sur l’importance de la consanguinité dans notre histoire généalogique.
- Le phénomène d’implexe réduit fortement le nombre réel de nos ancêtres.
Pour aller plus loin :
Crédit photo : - Photo de couverture : Piqsels – adaptation Cédric Jay - Actes de mariages : Capture personnelle - Cédric Jay, Tous droits réservés








Je suis ravie de découvrir cette explication, notamment quant au nombre réel d’ascendance dû à la présence des mariages entre cousins.